This thread has been locked.

If you have a related question, please click the "Ask a related question" button in the top right corner. The newly created question will be automatically linked to this question.

TPS40057: 关于TPS40057芯片功耗计算问题的疑问

Part Number: TPS40057


TI工程师你好!

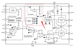
我看了TPS40057同步buck芯片MOS,驱动功耗的计算,有点疑问请教一下。如下图所示。公式41计算的是单管驱动电路的功耗,公式42是计算上下管相同的时候2个管子的驱动功耗。公式41如何推导到公式42?为什么在计算内部逻辑功耗的时候使用的是VIN而不是VIN-内部稳压器输出电压?谢谢!