Part Number: LM5116
这个是我们一款产品的辅助电源电路,目前在批量使用。这个设计时输入电压范围为6-100V,最近发现输入DC60V时,Q7的VDS应力过高导致U14烧毁,48V输入时Q7的VDS应力峰值为101V。目前问题是为什么MOS管的DS两端会有这么大应力导致电源芯片,有没有好的处理方案,附原理图。

This thread has been locked.
If you have a related question, please click the "Ask a related question" button in the top right corner. The newly created question will be automatically linked to this question.
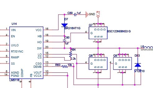
Part Number: LM5116
这个是我们一款产品的辅助电源电路,目前在批量使用。这个设计时输入电压范围为6-100V,最近发现输入DC60V时,Q7的VDS应力过高导致U14烧毁,48V输入时Q7的VDS应力峰值为101V。目前问题是为什么MOS管的DS两端会有这么大应力导致电源芯片,有没有好的处理方案,附原理图。

HI
很可能和layou有关,建议参考datasheet 第33页layout图以及说明,特别注意Vin电容靠近MOS输入端,以及SW脚。
另外可以适当将C89加大一点点,以及功率回路尽量小。