Part Number: TPS55340
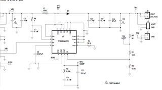
手册里面的经典电路中,D1二极管有其他什么特殊要求吗?或者有没有推荐的物料。
This thread has been locked.
If you have a related question, please click the "Ask a related question" button in the top right corner. The newly created question will be automatically linked to this question.
HI
直接通过芯片网站借助wenench在线仿真进行电路设计,得到电路图后点击肖特基D1编辑,就可以看到合适的肖特基型号(显示型号很多,按照上面选择都是可以的)