This thread has been locked.

If you have a related question, please click the "Ask a related question" button in the top right corner. The newly created question will be automatically linked to this question.

LM5026: 如何实现外部时钟同步

Part Number: LM5026


TI工程师:

    你好,在运用LM5026时出现部分问题,请麻烦加以解答,谢谢。

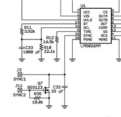
根据LM5026数据手册的参考电路图搭建了验证外部时钟同步功能的电路(电路结构相同,参数不同)。

为简化电路,电流检测CS引脚对地短接,反馈补偿引脚COMP开路,使芯片开环工作在最大占空比输出。经过测试正常工作,PWM输出正常,输出频率约350kHz,为RT引脚电阻值对应频率。此时SYNC引脚悬空。

随后将外部时钟信号接接入上图左下角的时钟同步电路,接入位置为图中J11,外部时钟频率为444kHz,为函数发生器产生幅值为5V的方波。但LM5026输出的频率未发生变化,仍为350kHz。

测试结果如下图所示,CH1为外部时钟信号,CH2为PWM输出(即OUTA引脚输出),CH3为SYNC引脚波形。CH1频率为444kHz,而CH2为350kHz。在外部时钟信号为高电平时,SYNC引脚电压被拉低至0V,但未对频率造成影响。

后续进行以下尝试:更改C32对应的容值,最大2.2nF;去除C32; 将C32更改为电阻100欧~56k;SYNC引脚对地短接。均未对PWM输出频率造成影响。

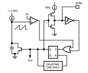
根据数据手册中SYNC引脚的结构,SYNC变为低电平后使RS触发输出Q器置1,实现clk变化,与实验现象无法对应,暂时我无法理解。此外,将SYNC引脚拉低至0V应使CLK持续保持为高电平?

最后,可否介绍图中“DEADTIME ONE-SHOT”模块的原理及用途。

谢谢。