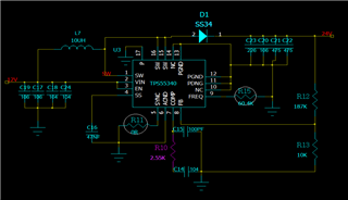
Part Number: TPS55340


原理图是按照手册设计的,使能脚有电压。参数就R10原来2.55K现在用2.4K替代。
是哪里有问题导致IC没有工作吗?
This thread has been locked.
If you have a related question, please click the "Ask a related question" button in the top right corner. The newly created question will be automatically linked to this question.
HI
用webench确认一下电路,确认EN脚大于1.3V。
如果上述都没有问题,确认一下芯片焊接,也没有问题的话,做一下启动测试(轻载,不要满载),看驱动是否有波形出来?