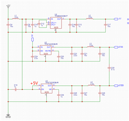
如图所示,最下边的TPS73225DBVR(output type为fixed)的EN和IN我的输入电压是5V,但是NR通过电容接地和文档一致,但输出电压却是5V,但这个芯片的输出电压应该是2.5V才对
通过电笔测量,EN和IN都是5V,GND0V,NR约为0.2V,OUT为5V

This thread has been locked.
If you have a related question, please click the "Ask a related question" button in the top right corner. The newly created question will be automatically linked to this question.
如图所示,最下边的TPS73225DBVR(output type为fixed)的EN和IN我的输入电压是5V,但是NR通过电容接地和文档一致,但输出电压却是5V,但这个芯片的输出电压应该是2.5V才对
通过电笔测量,EN和IN都是5V,GND0V,NR约为0.2V,OUT为5V

Hi
测试VIN和Vout阻抗,应该是击穿了。
做个启动测试,确认TPS73225 Vin Pin脚是否有超过6V的过冲电压?
Hi
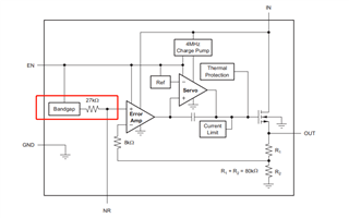
电路图问题不大,输入的LC可以将C加大一些,另外输入的1uF尽量靠近TPS73225 Vin脚.
电压要用示波器确认。
阻抗用万用表测量。 可以先用阻抗确认没有问题,再焊接上去,同时注意layout上输入输出没有短路。
HI
坏的板子上测试Vin ,Vout 阻抗上没有问题,而输出和输出电压又一样,就要确认是否有焊接或者layout上的短路?
如果阻抗有问题的话,就要确认是否有过压烧损?
HI
是否击穿了,板子电路上直接测试Vin Vout阻抗即可确认。
我比较担心你购买的芯片质量有问题,因为你有确认输入电压没有过冲超过规格,layout上或者焊接上输入输出没有短路。
芯片哪里购买的?
四个脚的电路,外围电路很简单,只要确认没有过压烧坏,芯片没有用错,剩下的就是layout/焊接问题,其次就是芯片质量。
HI
直接找TI购买。 小批量几片可以直接申请免费样片(只是疫情原因,供货和样片都变得非常紧张,导致不一定申请得到了)
或者找你们长期合作得芯片渠道商。电子商城和淘宝是最不建议的,很难找到质量有保障的)