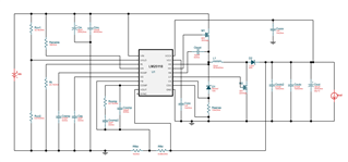
VIN:7-30V
VOUT:12V/3A
现象:
1.使用电子负载CC模式,I=100mA-400mA时间,Vin从7.5-30,可以稳定输出。
2.Vin=7.5V,Iout=500mA,Vout从12V掉到11.3V,此时慢慢增加Vin,Vout会慢慢上升到12V,保持稳定。
3.输出异常时FB从1.23V掉到1V

This thread has been locked.
If you have a related question, please click the "Ask a related question" button in the top right corner. The newly created question will be automatically linked to this question.
HI
首先确认功率电感饱和电流足够(需要确认boost模式下最小输入电压下最大负载输出时,电感饱和电流大于此时最大电感峰值电流1.2倍以上)
其次确认layout上,输入电容尽量靠近MOS输入端,功率回路尽量小。
sense电阻layout尽量避免noise,可以将sense电阻再放小一点例如10mohm。