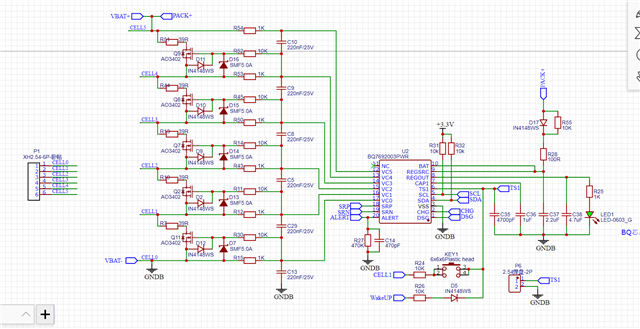
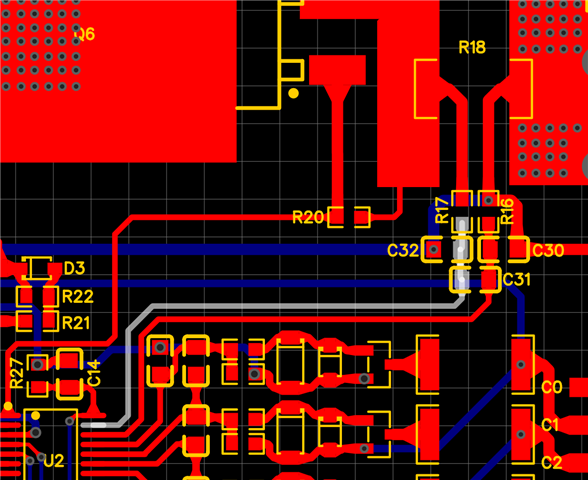
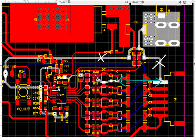
当第一节电芯均衡时C0~C1,CC寄存器的值是20几,也就是说有电流。其余电芯均衡时无此情况,这是怎么回事呢?



This thread has been locked.
If you have a related question, please click the "Ask a related question" button in the top right corner. The newly created question will be automatically linked to this question.