This thread has been locked.

If you have a related question, please click the "Ask a related question" button in the top right corner. The newly created question will be automatically linked to this question.

TPS767D301给F28335供电问题



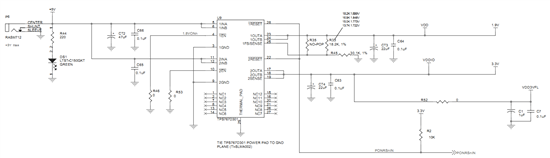
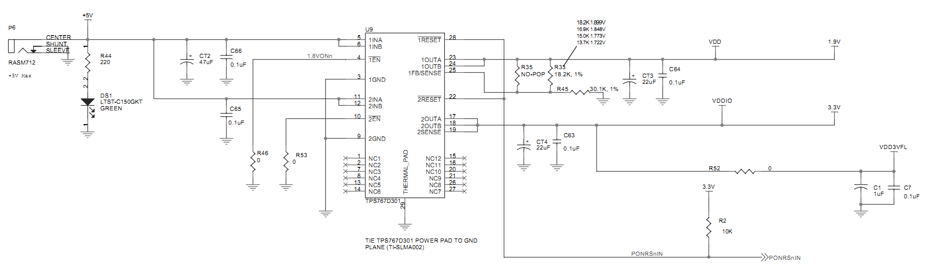
用TPS767D301给28335供电,28335的datasheet上写是先上内核1.8V,后上I/O3.3V,那我需要给3.3V加个延时电路吗?

我看ezDSPf28335原理图中貌似没有给3.3V延时,两个EN端都直接接地了,是不是说这种同时上电的方式也可以?

还有掉电顺序是什么?要考虑吗?

  • Kevin Wong 说:

    用TPS767D301给28335供电,28335的datasheet上写是先上内核1.8V,后上I/O3.3V,那我需要给3.3V加个延时电路吗?

    我看ezDSPf28335原理图中貌似没有给3.3V延时,两个EN端都直接接地了,是不是说这种同时上电的方式也可以?

    还有掉电顺序是什么?要考虑吗?

    请仔细阅读第127页。28355对上电时序没有特殊要求,只不过如果VDD比VDDIO后达到0.7V的话容易产生Glitch而已。

    TPS767D301的两路LDO,并没有Spec表明,自身有时序差别,所以可以认为是同时启动,产生Glitch的可能性极小。

    但是如果你有单片机或者啥的去控制时序,最好不过了。

    Power Sequencing
    No requirements are placed on the power up/down sequence of the various power pins to ensure the
    correct reset state for all the modules. However, if the 3.3-V transistors in the level shifting output buffers
    of the I/O pins are powered prior to the 1.9-V transistors, it is possible for the output buffers to turn on,
    causing a glitch to occur on the pin during power up. To avoid this behavior, power the V DD pins prior to or
    simultaneously with the V DDIO pins, ensuring that the V DD pins have reached 0.7 V before the V DDIO pins
    reach 0.7 V.
    There are some requirements on the XRS pin:
    1. During power up, the XRS pin must be held low for t w(RSL1) after the input clock is stable (see Table 6-
    11). This is to enable the entire device to start from a known condition.
    2. During power down, the XRS pin must be pulled low at least 8 μs prior to V DD reaching 1.5 V. This is to
    enhance flash reliability.
    No voltage larger than a diode drop (0.7 V) above V DDIO should be applied to any digital pin (for analog
    pins, it is 0.7 V above V DDA ) prior to powering up the device. Furthermore, V DDIO and V DDA should always
    be within 0.3 V of each other. Voltages applied to pins on an unpowered device can bias internal P-N
    junctions in unintended ways and produce unpredictable results.

  • 感谢您的帮助!