LM5116,输入电压50V,输出电压24V 当RDEMB设置为10K时,轻载情况下,电感发热严重,达到100度。 当RDEMB设置为0R时,电感发热40度恒定。
看手册描述,RDEMB为选择DCDC开关模式,RDEMB=10K时为同步整流模式,按照理解这个情况下效率应该更高。
双MOS的DCDC应该是同步整流,设置这个二极管模式的意义是什么?

This thread has been locked.
If you have a related question, please click the "Ask a related question" button in the top right corner. The newly created question will be automatically linked to this question.
HI
关于DEMB模式的描述见datasheet 第19页。这个在轻载时,低边MOS不启动,依靠其二极管导通(减少了驱动信号的功耗)。
目前出现轻载下,电感发烫,应该是这个时候环路不稳定定造成电感自激导致的异常。(看一下这个时候输出是否有较大波动?)
从2方面确认,首先借助webench在线仿真确认电路,不过一般这种情况可能和layout有些关系,建议你结合datasheet layout要求对照一下你的layout。
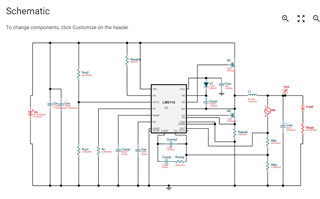
您好,感谢您的回答。如下图是我layout部分。


我抓取了输出波形,纹波300MV,这个纹波不算太大,目前是轻载,毫安级别的电流。
如下图是上管G级对GND。
如下图是下管G对GND。
如下图是SW引脚波形
。
下图发热图

ti的webench在线仿真并没有这颗电阻,而是下管选了一颗体二极管电流很大的mos,这个推荐设计就是把下管当二极管在用。


目前我的问题是RDEMB换成0R目前电路正常,纹波几十MV,官方推荐的也是不放电阻,但是这个电路的初衷应该是同步BUCK,高效率,我目前找不到我哪里有问题,麻烦指正一下。
Hi
如果不考虑轻载效率是可以换成0欧姆电阻, 我比较担心的是这一块的layout影响。
其次纹波是有些大了,一般轻载下50mV就比较大了,正常带载30mV以内。