Part Number: TPS5430
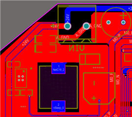
原理圖與PCB如下,輸出電壓8V(正常應輸出5V)
示波器量測PH腳位得到DC8V的結果,沒有正常切換,而且IC會發熱(約60度)。
實際輸出電壓7.9V負載電流60mA,電源供應器輸入24V,80mA,似乎有20mA在消耗?
把芯片換到其他板子(layout不同)可正常工作,芯片應該沒有損壞,Layout上是否有其他沒注意到的?



補充說明:
在24V OFF -> ON時,PH(pin 8)腳位波行
在24V ON -> OFF時,BOOT(pin 1)腳位會出現以下波行
ENA腳位輸出正常的5V
VSENSE(pin 4) 電位 2V