Other Parts Discussed in Thread: BQ78350-R1, , BQ78350
你好,
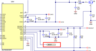
关于BQ78350-R1+BQ76930芯片上电启动后MOS管动作时间,是否可以通过参数设置
现象:板子放到电池包上后,模组的按键开关按下去,很长时间5S左右才会开机

This thread has been locked.
If you have a related question, please click the "Ask a related question" button in the top right corner. The newly created question will be automatically linked to this question.
你好,
关于BQ78350-R1+BQ76930芯片上电启动后MOS管动作时间,是否可以通过参数设置
现象:板子放到电池包上后,模组的按键开关按下去,很长时间5S左右才会开机
