This thread has been locked.

If you have a related question, please click the "Ask a related question" button in the top right corner. The newly created question will be automatically linked to this question.

tps40210升压问题



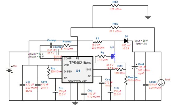
RFb3 1.5k       rfb4  50k    ccomp2  10nf    rcomp1    50k   cbp1用等容量电解电容代替,其他和原理图中一致,输入18V,需要28V输出,实际上只有24v,请问该怎么办