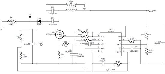
LM5022原理图如下:负载接了一个750欧姆的电阻。
当调节输入电压大于48V时,用示波器测量MOS管的G级,会出现提前关闭MOS管的杂波,波形如下:
请问这是什么原因造成的?是哪个元件选择的不合适?该如何调整?谢谢!
This thread has been locked.
If you have a related question, please click the "Ask a related question" button in the top right corner. The newly created question will be automatically linked to this question.
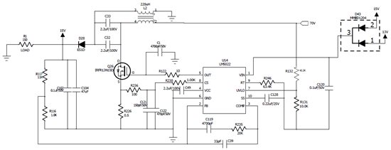
LM5022原理图如下:负载接了一个750欧姆的电阻。
当调节输入电压大于48V时,用示波器测量MOS管的G级,会出现提前关闭MOS管的杂波,波形如下:
请问这是什么原因造成的?是哪个元件选择的不合适?该如何调整?谢谢!
你好,
请多测量几个周期。示波器用单次触发,多抓几个周期来分析一下。
建议贴上半载的波形,还是只有在轻载的情况下有这种情况?可以将环路电容放到10nF试试
你好,
你前面讲的
这个问题没有了是吧? 就是这个波形如何解释还不清楚吧? 看你的描述应该是电源电感进入了不连续模式(DCM),DCM模式是正常现象,跟输入电压,负载电流和电感大小有关。 能同时抓Vds和Vgs的波形来判定一下电路的稳定性吗? 另外芯片的驱动能力相对你选的mos有点小。建议把R121和R122改为0Ohm或者换个小Qg的mosfet。
先排除环路,将comp脚上电阻电容串联电路拿掉,33pF换成470nF。看一下。再确认一下变压器有没有饱和,气息开得够不够。
请问如何判断变压器有没有饱和?气息是什么意思?如何判断够不够?