This thread has been locked.

If you have a related question, please click the "Ask a related question" button in the top right corner. The newly created question will be automatically linked to this question.

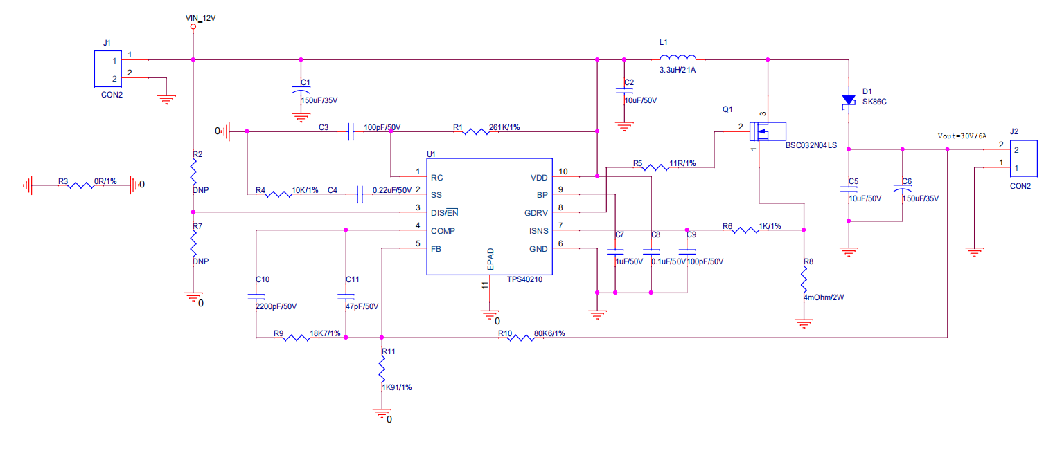
TPS40210: 如何改善瞬态响应

Part Number: TPS40210


原理图如上,实际使用时,输出电压波形如下

在启动负载时,出现电压被拉低的情况,请问有没有改善瞬态响应的方法?例如增加前馈电容