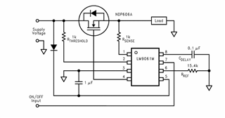
Dear support team, we are designing LM9061M with overcurrent 25A, but when we test the PCB, the output of Vgate = 5V, Vin = 8.2V, and Vsource = 3.7V, the mosfet does not work well,
the on/off is an additional 5V. the Vgate = 5V is too low, the design is same as the datasheet(only mosfet is different). could you pls provide more technical support? cheers
