Other Parts Discussed in Thread: SM72295, SM72442
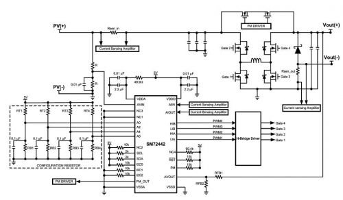
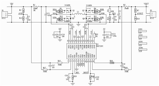
我在设计中用到了SM72442+SM72295做一个MPPT的电路。
目前,我设置的参数为:A0的电压=2.25V;A2=4.69V;A4=1.2V;A6=4.69V。 电流检测0.8V/A,最大电流为1.5A, 输出电压设为:13.5V。
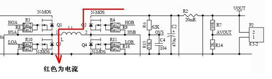
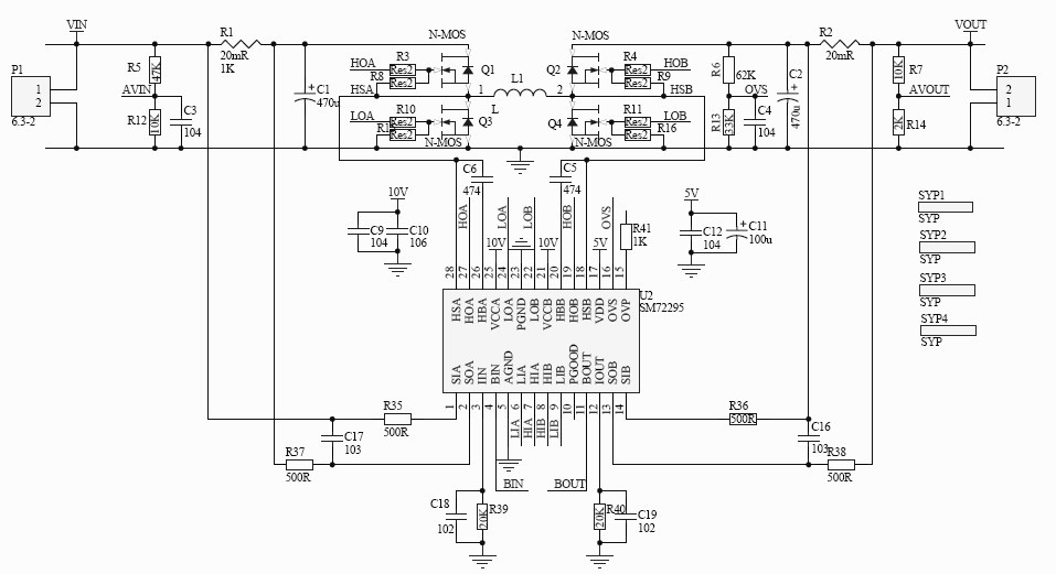
我不想用单片机控制,只想用手动控制。不知什么原因目前实现不了,现象是:要不就是不工作,一工作输入的上下两个场管都严重发热。
请问:SM72442必须用到单片机才能应用得了吗?我只用硬伯及手动控制不行的吗?




