想请教论坛里的各位专家,我想设计一个电源模块:输入为20V直流,可以同时输出±5V,±15V;四个输出都可以达到100mA以上的电流。我现在只能想到利用四个开关电源芯片分别供电,完成我想要的四个输出。但这样的设计无疑太过复杂、繁琐。所以想请教一下如何设计一个相对高效、简单的电源电路以完成我要的需求。
This thread has been locked.
If you have a related question, please click the "Ask a related question" button in the top right corner. The newly created question will be automatically linked to this question.
想请教论坛里的各位专家,我想设计一个电源模块:输入为20V直流,可以同时输出±5V,±15V;四个输出都可以达到100mA以上的电流。我现在只能想到利用四个开关电源芯片分别供电,完成我想要的四个输出。但这样的设计无疑太过复杂、繁琐。所以想请教一下如何设计一个相对高效、简单的电源电路以完成我要的需求。
Hi
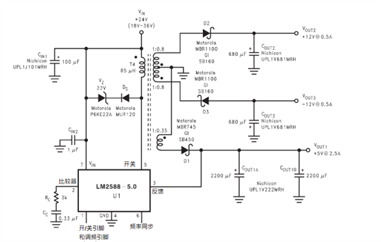
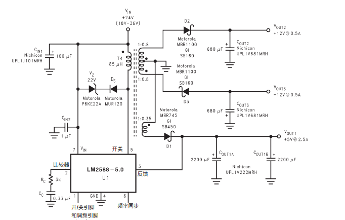
或者可以用simple switcher 类芯片LM2588之类的芯片来做,见datasheet:http://www.ti.com.cn/cn/lit/ds/symlink/lm2588.pdf
主要在于变压器的设计,电路比较简单。