This thread has been locked.

If you have a related question, please click the "Ask a related question" button in the top right corner. The newly created question will be automatically linked to this question.

ucc29002均流问题

Other Parts Discussed in Thread: UCC29002

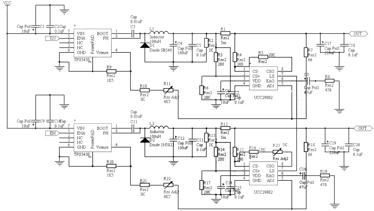
我用ucc29002做了一均流器,电路图如下图

 为什么我测得两路的电流是相反的值。