This thread has been locked.

If you have a related question, please click the "Ask a related question" button in the top right corner. The newly created question will be automatically linked to this question.

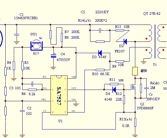
变压器绕组电压



我想知道在这个电路中当MOS管关闭的时候各个绕组的电压是怎么样的?我这里变压器的的设置是:NP:NS:NA=52;25:12;还有我想知道经过整流桥整流后的310V的直流电经过R7跟R8后加到芯片8引脚的电压是多少?怎么计算,谢谢?

  • 反激变压器一旦开路;将是变压器励磁电感和MOSFET漏极杂散电容二阶振荡。因此;电压和变压器、PCB设计等等都有关系。建议图画完整,这样才能得到你想要的结果。

  • 1、这应该是一个典型反激电源电路,首先建议你去看一下书,了解反激电源的工作原理。反激电源应该有一个稳压绕组,根据稳压绕组计算每匝电压,从而推算其它绕组电压即可。

    2、建议你看以下该IC的工作原理,在IC启动前,整流后电压通过R7、R8给电容C4充电,达到IC启动电压后IC开始工作,由辅助绕组提供电压,这个时候VDD电压由第一条折算过来的电压决定,跟R7、R8关系不大。

    建议你先学习一些基本知识,否则也很难跟你讲清楚的。

  • 1.这个反激电路各个绕组的电压需要知道你次级电路,次级输出设置在多少伏特,才可以推算你的各个绕组电压。辅助绕组电压和次级电压比等于匝数比,初级和次级的电压与占空比有关,建议参考IC资料介绍。

    2.R7.R8是给IC提供启动电压电流的,上电后通过R7R8给C4充电,当C4电压达到IC启动电压后IC开始工作,最后由辅助绕组供电。R7,R8的阻值大小关系到启动时间问题,以及启动电压。