This thread has been locked.

If you have a related question, please click the "Ask a related question" button in the top right corner. The newly created question will be automatically linked to this question.

基于TPS40057PWP电源上体MOS管发烫的厉害的问题求救



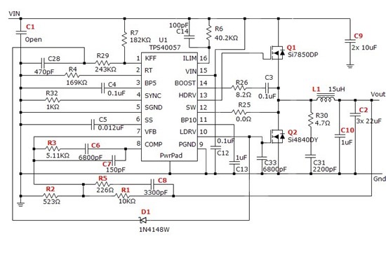
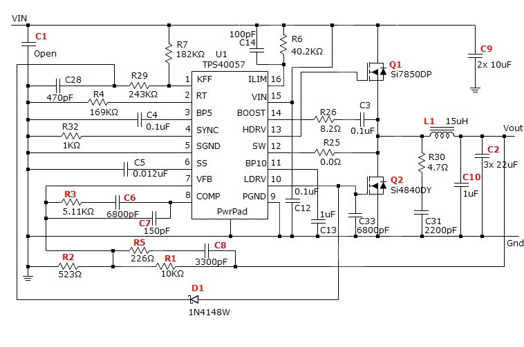
我用SWITCHERPRO生成的输入电压20-28V,输出14V@12A的电路做了试验,发现带负载瞬间上体MOS管就发烫的厉害。请求各位大师解救!