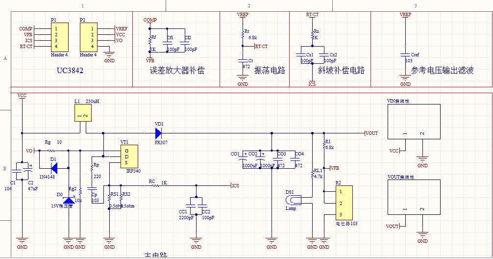
用UC3842设计一款boost电源,输入电压16~24V,输出36V,最大输出电流2A,CCM模式下工作,加载1A时mos管IRF540以及二极管FR307发热严重,十几分钟后FR307烧毁,请问如何进行改进?
This thread has been locked.
If you have a related question, please click the "Ask a related question" button in the top right corner. The newly created question will be automatically linked to this question.
用示波器看了,反向电压尖峰40V左右,应该不算大,除了反向恢复问题有没有其他可能?如果要改善二极管的反向恢复应该怎么加吸收电路,并联RC结构还是什么?参数怎么设计?
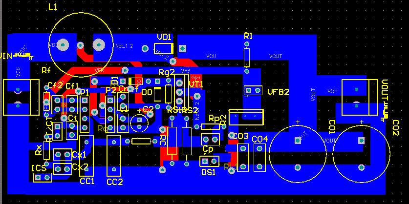
你好,请开关管上DS波形贴出来看看是否正常,如果可能也把layout贴出来看看,谢谢。
您好,这是我的LAYOUT,请多指教,谢谢!UC3842工作好像不太正常,在关断期间有误导通现象,下午我把波形图传上来
IRF540的Vdss才100V,相对于36V输出已经算是比较低的了,导通阻约77m欧,也不算大,不知道您说的低压MOS指的是什么?另外二极管的选用问题,恳请您给个替换型号推荐,谢谢!新手,请多指教
540是100V的啊,这么说来我想错了,不过二极管最好选择100V以内的肖特基,你做实验练手的话,找MBR10100这样的可能容易一些.你采用FR307,电压高反向恢复时间就长损耗就大,而且散热条件也不行。