This thread has been locked.

If you have a related question, please click the "Ask a related question" button in the top right corner. The newly created question will be automatically linked to this question.

LM5021的疑问?

Other Parts Discussed in Thread: LM5021, LMZ12001, LMZ22003

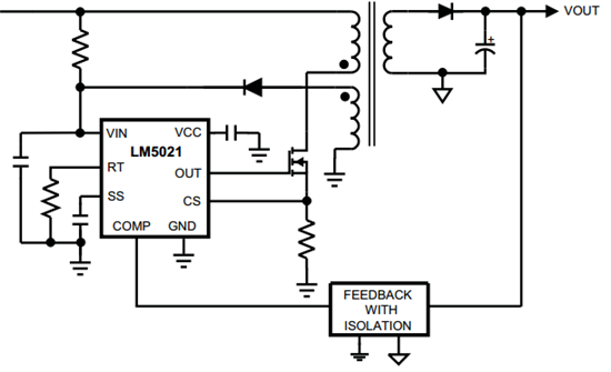
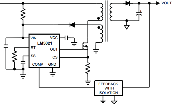
我想问一下TI的工程师,LM5021是不是只适用于离线式开关电源,低压输入的DCDC电源能用吗?输入VIN 18V