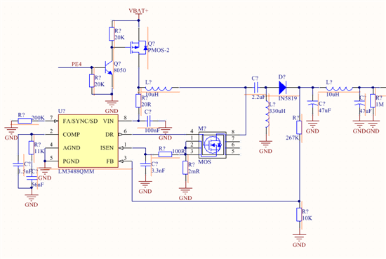
电源为单节锂电 升压目标电压35V 电路图如下:电路不工作 MOSFET为BSC076N06NS3
This thread has been locked.
If you have a related question, please click the "Ask a related question" button in the top right corner. The newly created question will be automatically linked to this question.
请看参考电路,这个是用webench设计的; 你可以参考下,你也可以自己进入www.ti.com页面启动这个软件设计; 频率选个5,600K就可以呢; 另外,你输出电流要求多大啊?