This thread has been locked.

If you have a related question, please click the "Ask a related question" button in the top right corner. The newly created question will be automatically linked to this question.

请教TI工程师,BQ24610这样用是否可以?

Other Parts Discussed in Thread: BQ24610

请教TI工程师,BQ24610这样用是否可以?
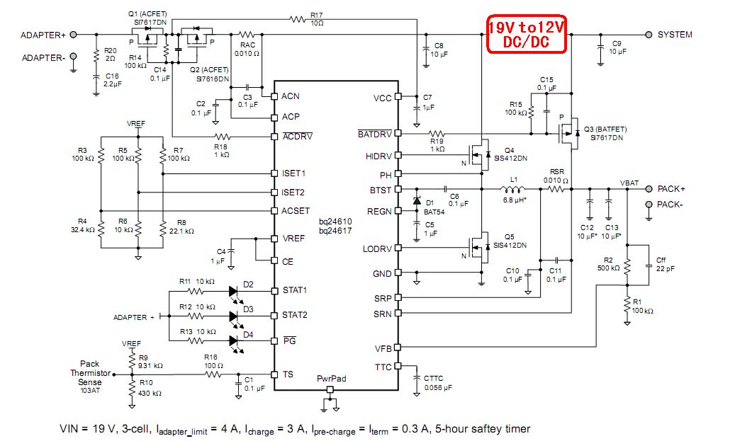
如上电路,由于后级设备只接受8.5V~13.5V的输入范围,超过范围工作会异常。所以在BQ24610典型电路里面增加一路DC/DC电路(19V转12V/4A),适配器供电时,输出是12V,电池供电时,输出是9V~12.6V。
1、这个电路是否可行?

2、会影响BQ24610里面的切换判断电路吗?电池待机功耗会不会很大?

3、如此电路行不通,TI工程师能否建议一个其他的电路?

非常谢谢~~~

  • 自己顶一下。希望专业人士解答。

  • 在顶一下。没有人知道吗?

  • 我建议你把这个DC-DC转换器选择一个19V转13.5V 的buck转换器,放在adapter输入端,这样adapter一旦插入,会直接转为符合你负载要求的电压。但最好是你能与adapter制造商协商看是否能直接做一个13.5V的adapter,不用19V(可能整体项目上有其他的原因的考量和需求导致你选择了19V适配器,但如果可以改,对于你这个供电和充电部分是最好的)

    在你附件中的方式,一个最典型的风险是当电池充电到12.6V以后,如果系统负载端是12V,那么即使适配器有插入,此时适配器可能会通过Q3的体二极管给负载放电(这取决于体二极管的导通电压大小),且这个放电电流还会错误的被充电电流检测电阻检测到, 导致充电不能正常结束。

  • 那么我们是不是可以认为,将DC to DC电路换成19V to 13V就能规避这个风险了。
  • 如果你将DC-DC 的电压设定为高于电池的CV电压是可以规避这个风险,但还需要根据你选择的实际buck转换器型号, 去评估一下倒灌电流和buck电路启动阶段的影响。

    如果你将这个DC-DC转换器直接放到BQ24610之前,那么与正常的BQ24610没有差别,可以得到一个简洁可靠的供电架构。谢谢!