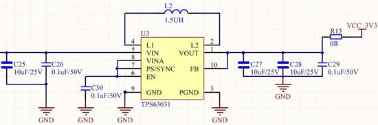
在万能板上做了个测试,原理图如数据手册中第一页,其中Pin7(PS/SYNC)接地,使能Power Save,GND与PGND共地,输出端接200欧电阻负载。接通电源,输入电压范围1.8V~5V,输出电压正常,稳定在3.4V。大约5分钟之后,发现输出电压不正常,输出电压随输入电压而变化,此时芯片发热非常严重。切断电源后发现电源和地已经短路(通电之前测试过,未短路),TPS63031芯片应该烧毁。
刚上电一段时间内芯片确实正常工作,在整个过程中输入电压在正常的输入范围之内,负载电阻电流17mA。芯片未做散热。
请帮我分析下芯片烧毁的可能原因,谢谢!


