This thread has been locked.

If you have a related question, please click the "Ask a related question" button in the top right corner. The newly created question will be automatically linked to this question.

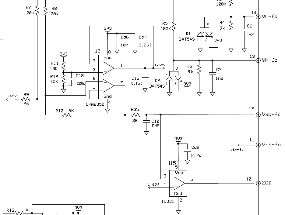
太阳能逆变学习套件




在太阳能开发套件的DC--AC电路图中,AC端电流和电压的检测中的为什么要产生1.65v的电压,有啥作用。
其中的的U2,U5的工作原理是什么?