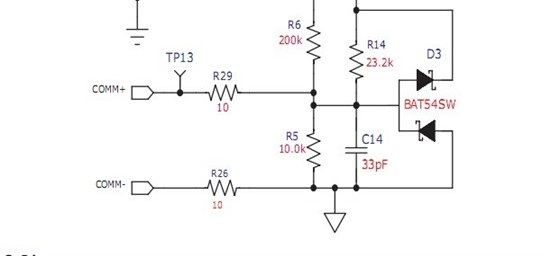
在无线充电BQ500210EVM-689和BQ51013EVM-689开发板上测量通信管脚COMM,如何用示波器测量收发端之间的通信信号?
图1
我用示波器两个探针,分别测COMM+与COMM-,得到的波形如下图2:(紫色的是COMM+,蓝色的是COMM-,红色的信号是两个信号相减后的信号)
在测试的过程中,COMM+的信号左右摆动。测得信号的周期在7us左右。不知测得信号是否正确?如何判断数据0、1?请专家指教,谢谢。

图2
This thread has been locked.
If you have a related question, please click the "Ask a related question" button in the top right corner. The newly created question will be automatically linked to this question.
在无线充电BQ500210EVM-689和BQ51013EVM-689开发板上测量通信管脚COMM,如何用示波器测量收发端之间的通信信号?
图1
我用示波器两个探针,分别测COMM+与COMM-,得到的波形如下图2:(紫色的是COMM+,蓝色的是COMM-,红色的信号是两个信号相减后的信号)
在测试的过程中,COMM+的信号左右摆动。测得信号的周期在7us左右。不知测得信号是否正确?如何判断数据0、1?请专家指教,谢谢。

图2