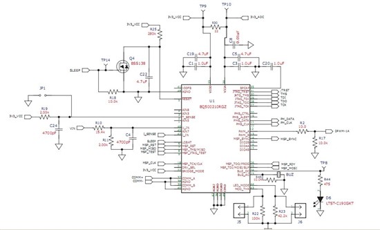
使用BQ500210EVM689实验板做实验,无线充电BQ500210的在待机模式下,SLEEP周期性发出信号,使RESET周期性复位,测得SLEEP与RESET信号波形如图。黄色的波形是RESET信号,蓝色的是SLEEP信号。
1)当SLEEP为低电平时,Q4-N沟道mos不导通,从管脚RESET波形看到也就是电容C22的初始电压是1.3V,为什么不是从0V开始3.3V_VCC对C22充电?
2)当SLEEP为高电平时,Q4导通,C22的电压被拉低,从波形看到,C22的电压继续升高一段时间后才降低到1.3,这是为什么?
麻烦专家们解惑。谢谢!

