This thread has been locked.

If you have a related question, please click the "Ask a related question" button in the top right corner. The newly created question will be automatically linked to this question.

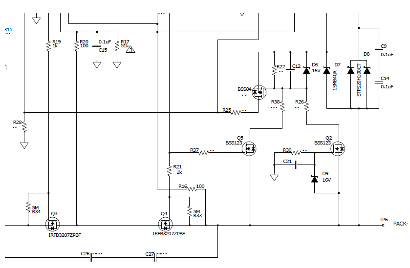
最新bq77910两端口激活电路



该方案解决在UV条件下,bq77910一旦被激活,看到电池电压仍处于UV状态,将再次进入休眠的问题.

bq77910_2-term-ref2.pdf
  • 好贴!谢谢Simon分享!

  • 请详细解释一下吧,好多元器件都没有参数值,这样接和CHGST通过PACK+分压有什么区别?拜托拜托

  • 这个电路就不需要专门的引脚去把CHGST电平拉高了,所以叫双端口电路,也就是说这个电池的对外接口中只有P+和P-两个引脚

  • 这个电路有所有的参数 包括阻值电容值等. (www.deyisupport.com/.../4348.aspx )

    用脉冲电路先激活 (Q2, R30, C21,  R26, R22  Q1),

    CHGST 拉高, bq77910 起来后, CHG 管开启, 这样脉冲电路会关闭. 按道理CHGST 会拉低. 但由于此时Q5已经导通, 所以Q1 仍然会导通,这样CHGST 仍然拉高. 所以不会进入shutdown.

  • Simon 你好:

          你给出的电路图中R16为何与C10串接,我看BQ77910手册上给出的电路图中CCAP引脚接 C10 直接接到PACK-,没有串接100欧姆电阻。请问这个100欧姆电阻是干什么的?

  • ESD及负压保护限流用.

  •   大家好!最近用了Simon给的10串电池组2线原理,但是电池组过放电保护后(UV),用充电器和部分稳压源无法激活充电。在连接

    充电器的情况下(恒流恒压充电器39V  2A充电器)此时充电器输出39V,测得77910a   充电器检测端CHGST对VSS电压为11V,可是充电管没有打开(

    此时电芯各节电压没有大于UV恢复值即UV检测值+0.4V)。电池组BAT+和BAT-之间电压为30.1V左右

    充电管G极对PACK-电压为3.87V,对BAT-电压为-4.7V   ,此时Vreg输出3.3V正常。

    UV-CFG2配置中UV-REC-DLY配置为0 即在UV保护后,77910a不进入shutdown 。UV-REC置1。

    但是我用Arbin BT2000 和其他一些稳压稳流电源都可以正常激活充电。

    希望大家给点意见啊?本人是天津力神电池的。先谢谢大家了!

     

     

  • Simon你好,按照你的电路设计后,电池组静置电流检测以50uA为基准,每个2秒跳动到80uA(这个是由于温度检测的缘故),但是每个4-5秒左右跳动到150uA-200uA是因为什么的缘故,我一直没有研究透,您觉得这个现象正常吗?还有电池均衡开启并设置均衡电压门限3.6V时,电池静置也会均衡,并且好点很大,这有事什么原因。