Other Parts Discussed in Thread: UCD3028, LM5117
要求:输入:9-22v;输出:9-22v可变,100w。(3-4锂电作为供电)
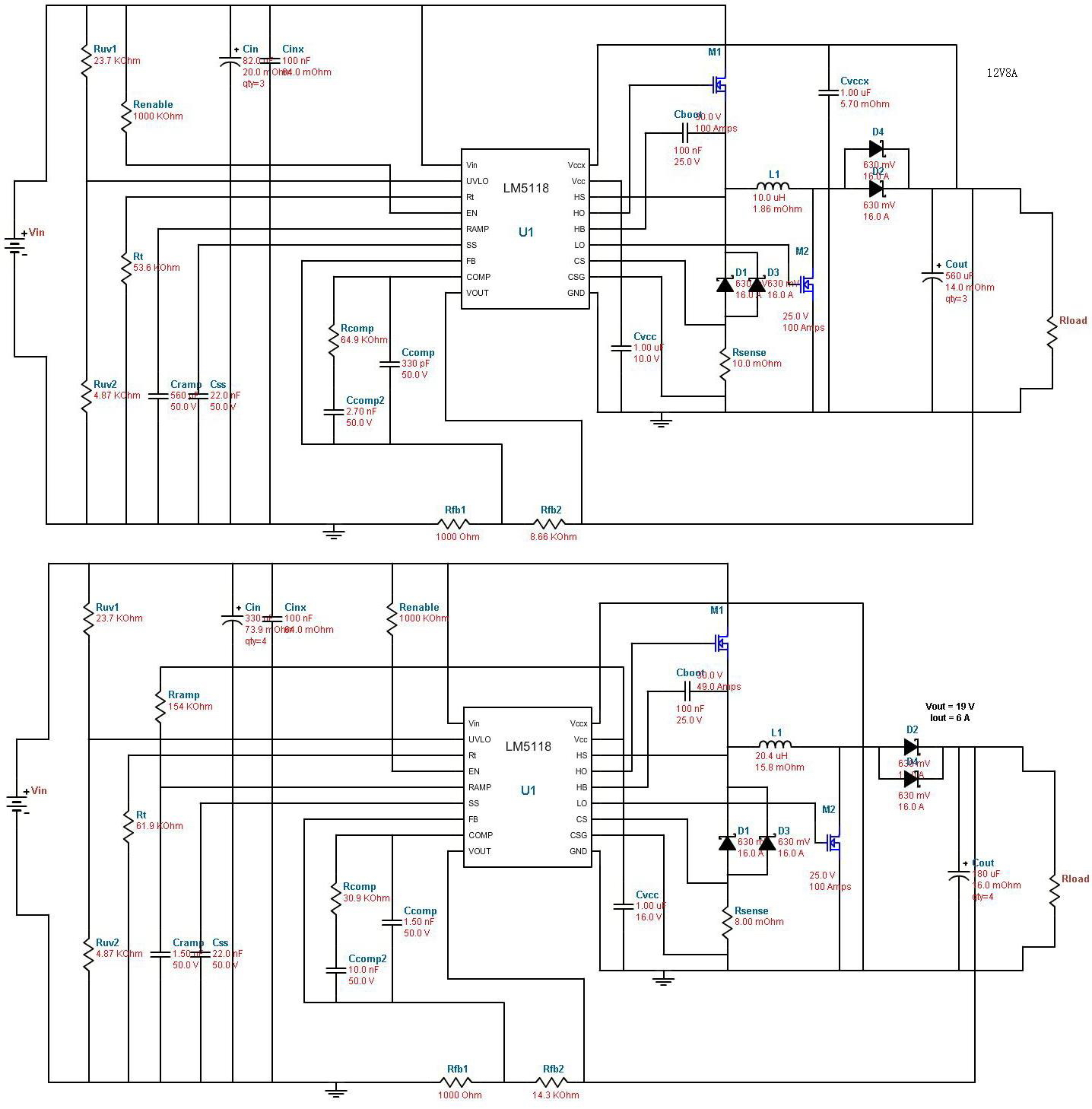
在网站上设计,做了12v和19v的设计。两者的大概区别:
1、补偿网络的参数不同;
2、RAMP脚和VCCX脚的连接不同。
请问:
1、能否实现我的目的?
2、如果能实现目的,参数怎样折中选择?电路是选择19v的吗?
This thread has been locked.
If you have a related question, please click the "Ask a related question" button in the top right corner. The newly created question will be automatically linked to this question.
Hi
一般而言这类设计采用数字芯片,如你所谈,输出变化,补偿等都是不一样的。一般比较小范围的变化才采用折中,因为环路相位角有一定的裕度。但是你的变化范围9~22太大。
你好!
如果我用16v的拓扑结构和参数,只改变RFB,使输出电压在9-22v之间变化。
这样会有什么问题?
1、电路不工作,惑负载能力下降。——电路无意义。
2、仅仅是效率下降。——可以工作。
如果需要使用数字电源的话,推荐使用数字电源芯片UCD3028,补偿网络参数可以通过Pmbus进行配置。另外问一下你的输出电压一定低于输入电压吗?
UCD3028请参考一下链接:http://www.ti.com.cn/product/cn/ucd3028
你好,可以尝试用输出15v时的补偿参数。
还可以先升压至36v,再做个降压可调电源。我见过降压可调电源的成功方案很多,推荐用lm5117。