This thread has been locked.

If you have a related question, please click the "Ask a related question" button in the top right corner. The newly created question will be automatically linked to this question.

UCC28019是怎样采样整流后的正弦半波波形供电流环路跟随的?

Other Parts Discussed in Thread: UCC28019

各位TI工程师和坛友,请问UCC28019是怎样采样整流后的正弦半波波形供电流环路跟随的?    

芯片的4号脚VINS引脚是否具备这样的功能 ?  PDF似乎没有这方面的说明

如果没有这样的功能,那么这个芯片是怎样实现功率因数校正的?

在线等   谢谢

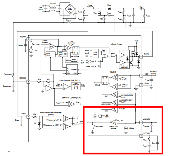
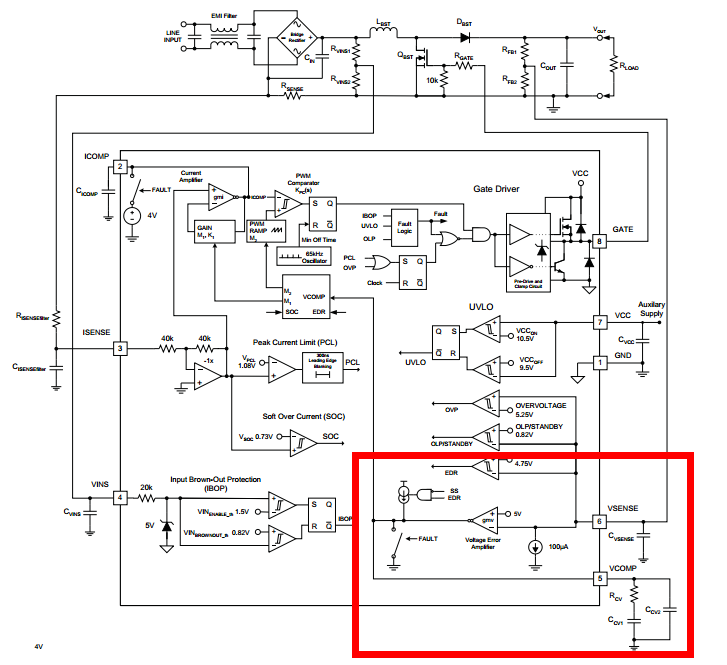
  • 从IC内部功能图上看,Vin 管脚没有这项功能。

    实现电流跟随的是红色方框所圈入的。可以这样理解:在PWM的D不变的情况下(可以认为此时芯片还没来得及改变它的占空比D),输入Vin的变化将引起跨导误差放大器gmv的输出“误差电流”的变化,因为Vin是呈现正弦半波形状的,故这个“误差电流”也将是半波正弦变化的,这样就可以把这个信息调制到gmi的电流控制上,实现电流的正弦跟随。

    不知有没回答你的问题?

  • Hi

        见datasheet的描述:The output stays low for a minimum off-time, tOFF(min), after which the ramp rises linearly to intersect the ICOMP voltage. The
    ramp-ICOMP intersection determines tOFF, and hence DOFF. Since DOFF = VIN/VOUT by the boost-topology equation, and since VIN is sinusoidal in wave-shape, and since ICOMP is proportional to the inductor current, it follows that the control loop forces the inductor current to follow the input voltage wave-shape to maintain boost regulation.Therefore, the average input current is also sinusoidal in wave-shape.

       功率校正是通过输入电压和电流的相位调整,所以是要电流采样ISense,和电压采样Vins, 我个人是认为上述的框架图不是很准确的。

  • Hi

    芯片4管脚不提供电流跟踪基准的。要解释清楚整个芯片的工作原理较为复杂,推荐你看一篇文献‘一种无需输入电压检测的单相有源PFC的研究’,里面介绍的较为详尽,希望对你能有帮助。