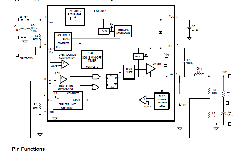
按照这个电路接法,电路不稳压,fb反馈电压始终不是2.5左右,应该是芯片没工作,芯片内部没有开断功能,请问具体问题出在了哪里啊?这么少的元器件,遇到问题就不知道该怎么解决了,请问该从哪个方向入手
This thread has been locked.
If you have a related question, please click the "Ask a related question" button in the top right corner. The newly created question will be automatically linked to this question.
按照这个电路接法,电路不稳压,fb反馈电压始终不是2.5左右,应该是芯片没工作,芯片内部没有开断功能,请问具体问题出在了哪里啊?这么少的元器件,遇到问题就不知道该怎么解决了,请问该从哪个方向入手
Hi
首先启动测试一下Vcc电压是否有7V左右电压出来,然后测试启动瞬间SW是否有方波电压。 (顺序上随意),然后在描述一下输出电压的变化,我们才容易确认问题。
这些测试基本上可以确认你的芯片是否有在工作,原因是按照你说的芯片完全没有动作,有可能是芯片是坏的。
Hi
如果Vcc电压都没有出来,或者是SW脚电压动也不懂,就是芯片完全没有动作,或者你可以在TI网站上申请样片测试:http://www.ti.com.cn/tihome/cn/docs/homepage.tsp