求推荐一块9V~15V转正负12V的DCDC模块。
项目需要正负12V供电,提供的电源电压范围为9V~15V。
This thread has been locked.
If you have a related question, please click the "Ask a related question" button in the top right corner. The newly created question will be automatically linked to this question.
求推荐一块9V~15V转正负12V的DCDC模块。
项目需要正负12V供电,提供的电源电压范围为9V~15V。
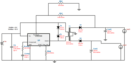
根据你的需求,下图为WEBENCH生成的设计。(如需隔离,只要改为隔离反馈。如果需要精确的-12V,可将-12V的线圈匝数略微提高,并在-12V之后加颗LDO)
WEBENCH设计工具是一款易于使用且可提供定制结果的设计工具,能在短短的几秒钟内提供完整的电源、照明和传感应用,让设计轻松一点!
http://www.ti.com.cn/lsds/ti_zh/analog/webench/overview.page