Other Parts Discussed in Thread: LM25085, LM25085A
如题:根据webench生成电路图如下:
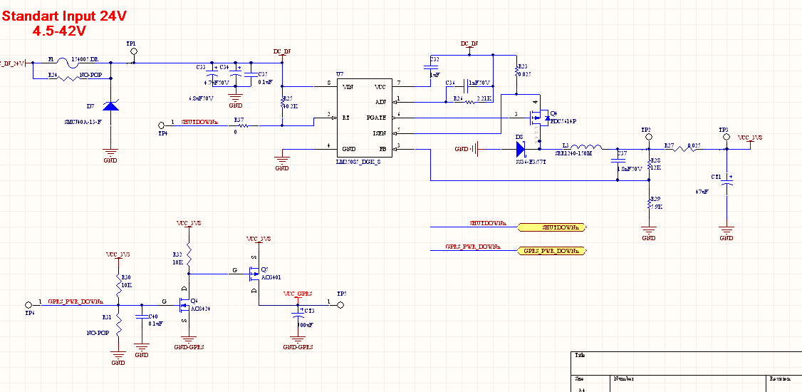
实际电路如下:
This thread has been locked.
If you have a related question, please click the "Ask a related question" button in the top right corner. The newly created question will be automatically linked to this question.
测量得输出是2.8982V。
测量LM25085各个管脚情况
1:ADJ 电压是 23.96V
2:RT 电压是2.34 Rt=R25=40.2 K 设置频率387K左右,实际测量也是差不多如此,详见附件
3:FB 有问题,按道理应该是1.25V?(不是很确定)实际测得FB点电压是 0.9283V
5:ISEN 电压 23.75V
6:PGate 是 Hi=VIN=24V Lo=VIN-VCC=24-7.7=16.3V 满足数据手册,详见波形
7:VCC 16.3V
8:VIN 24V
pgate波形

sw点波形,

你是制作的板子进行的测试吗?减小R29试试?就是把那个5.9K的电阻调大和调小一下再进行测试,看看输出是否有变化。
尝试更换R28(Rfb1)-R29(Rfb2),总算调试到3.98V,和预期的3.8V接近
无论哪个配比,FB点电压都是0.92xxV,预想这批型号的参考电压是0.92V,而不是datasheet的1.25v,
各种尝试记录的值符合这个计算。
vout=0.92x(1+Rfb2/Rfb1)
难道买到歪货。。
Hi chuankang,
电压可以调上去就好,另外怀疑片子有问题你有没有尝试换片子试试?
还是有点不放心,刚刚帮你查了一下,不是你买到了歪货,而是你买到的应该是型号带A的,参考电压就是0.9V啊,所以你测试的没有问题。
这样子你的问题就可以解决啦:
LM25085A - Lower 0.9V Reference Voltage (From: http://www.ti.com.cn/product/cn/LM25085?247SEM)
希望可以帮到你!
坑爹的元件供应商!!
多谢王工的支持。总算解惑了。