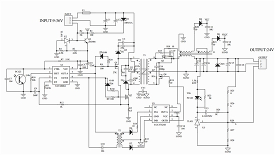
現有一個案子,計劃用上UCC28084,
電源結構為DC-DC模塊,系列開發 4:1電壓輸入,In put:9-36V And 18-72, Out put:60W, 3.3V/12A, 5V/12A, 12V/5A, 15V/4A. 24V/2.5A.由於體積小,效率必須高才能實現。Size:25*50*11mm,金屬殼灌導熱膠。其中3.3V和5V及12V二次側要用上同步整流。目前計劃的是用如下的線路圖,做推挽。
請教TI工程師,這個圖有沒有地方要完善的。有沒有地方是需要再加強的。
This thread has been locked.
If you have a related question, please click the "Ask a related question" button in the top right corner. The newly created question will be automatically linked to this question.
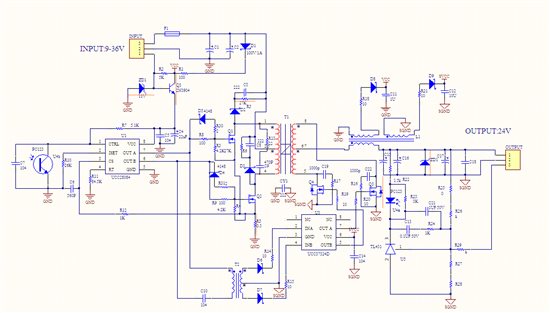
現有一個案子,計劃用上UCC28084,
電源結構為DC-DC模塊,系列開發 4:1電壓輸入,In put:9-36V And 18-72, Out put:60W, 3.3V/12A, 5V/12A, 12V/5A, 15V/4A. 24V/2.5A.由於體積小,效率必須高才能實現。Size:25*50*11mm,金屬殼灌導熱膠。其中3.3V和5V及12V二次側要用上同步整流。目前計劃的是用如下的線路圖,做推挽。
請教TI工程師,這個圖有沒有地方要完善的。有沒有地方是需要再加強的。