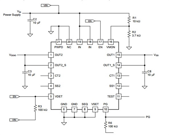
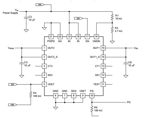
近期采购的TPS75005RGW,存在以下故障:
故障现象:
当接入5V输入,Out1输出正常电压1.9V,但Out2输出2.1V电压,进行测试。
测试结果:
当断开Out2与外接电路,输出电压4.2V,PG 输出0.3V。
故障原因不明,请您帮助查一下。多谢。
This thread has been locked.
If you have a related question, please click the "Ask a related question" button in the top right corner. The newly created question will be automatically linked to this question.