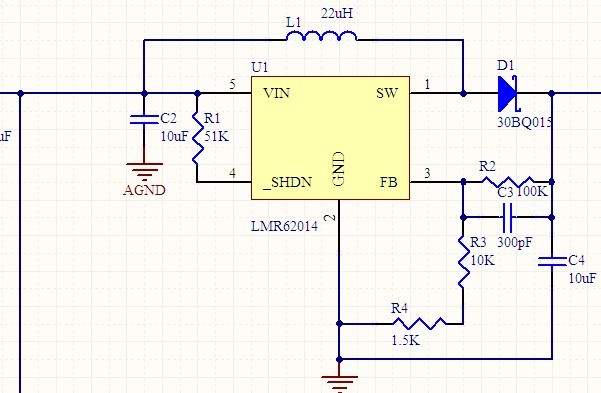
我想用LMR62014实现升压稳压的功能,输入在10v到14v之间,不超过14v,输出10.8到13.2之间即可,输出电流最大1a,一般在700ma左右,设计了一下如下图的电路,测试发现没有工作,输入输出之间差了0.2v等于升压没有工作。
This thread has been locked.
If you have a related question, please click the "Ask a related question" button in the top right corner. The newly created question will be automatically linked to this question.
我想用LMR62014实现升压稳压的功能,输入在10v到14v之间,不超过14v,输出10.8到13.2之间即可,输出电流最大1a,一般在700ma左右,设计了一下如下图的电路,测试发现没有工作,输入输出之间差了0.2v等于升压没有工作。
你好,LMR62104的FB电压标准值为1.230V,按照你的分压比,得到的输出电压为12V。把输入电压降低,再测输出是否正常。