This thread has been locked.

If you have a related question, please click the "Ask a related question" button in the top right corner. The newly created question will be automatically linked to this question.

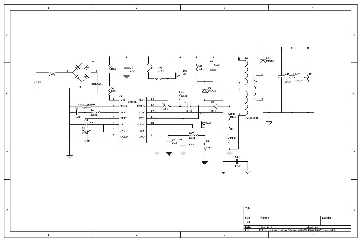
【DIY】TI LM3447 DIY GU10方案设计过程

Other Parts Discussed in Thread: LM3447

今天看到有TI LM3447 DIY活动, 并由21电源主办这次DIY活动.并且是实用行的LED灯可调光电源驱动.立即好感动,心里面顿时电路画片闪闪,并且信心十足的要做好这次DIY活动.先将刚下载的资料与大家分享一下.

今天第一步,先看懂资料先.

 

lm3447.pdf