This thread has been locked.

If you have a related question, please click the "Ask a related question" button in the top right corner. The newly created question will be automatically linked to this question.

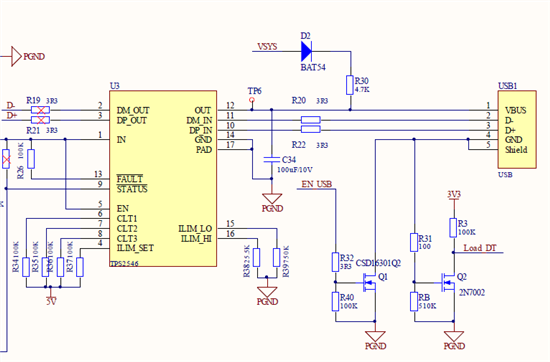
TPS2511状态显示

Other Parts Discussed in Thread: TPS2511, TPS2546

  请教下TPS2511问题,我做了一个带MCU的充电宝,用TPS2511做放电USB开关,请问我不接电流检测模块的情况下如何知道让MCU外部USB已经接入,TPS2511放电已经开始啊 ?