This thread has been locked.

If you have a related question, please click the "Ask a related question" button in the top right corner. The newly created question will be automatically linked to this question.

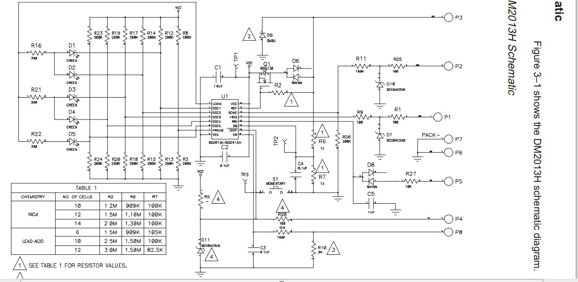
BQ2013评估板原理图关于HDQ的几点疑惑

Other Parts Discussed in Thread: BQ2013H

附件里面是TI 2013评估板原理图。。有一点不明白的是2013的HDQ引脚是开漏极的,但是图中并没有为其上拉,而是用了一个5V6的稳压管?不知道是这原理图错了还是稳压管有上拉作用???

  • BQ2013的HDQ接口需要其上位机提供上拉源,是属于外部上拉的,比如在PC端运行调试程式时,BQ2013的HDQ接口就由EV2200通讯转换器提供上拉源。

  • 关于稳压管和两个100欧姆的电阻的电路(有一些产品用一个小电容替换了稳压管)是常见的通讯接口ESD保护电路,通过这个电路使得芯片内部的开漏结构在发生ESD冲击时能被导通的稳压管旁路掉,从而起到保护作用,在正常的情况下稳压管是不会导通的,所以它不会影响到正常的通讯功能,但如果发生通讯异常 建议客户第一时间去检查这个稳压管是否被击穿导致通讯口被强制拉低。谢谢!

  • 谢谢您的回复。再次问您一下,14号引脚DONE所连的R26,R11,R25以及稳压管5V6他们的作用也是ESD保护吗?为啥会是这种接法呢?谢谢。

  • R11和R26主要的作用是对外部的Done信号进行分压,对输入到Done引脚的电压做限制。同时由于是一个高阻值的分压电路,所以对于任何噪音都有一个衰减和限制其电流的作用。

    其现在选择的阻值用意为当外部给3.3V的done信号时,Done引脚刚好接收到2.5V,这个电压正是Done信号实现高电平的判定门限( 2.5*4/3=3.3V)

    R25和D10的主要作用是ESD防护电路。

    实际的项目中 根据你的充电器或mcu给出的Done信号的大小做调整R11和R26,保证BQ2013H能够正确识别Done引脚的高电平即可。