收到TI的样片几天,由于很忙,都没有开始动手。先给自己挖个坑,后面抽时间填。
This thread has been locked.
If you have a related question, please click the "Ask a related question" button in the top right corner. The newly created question will be automatically linked to this question.
没用过这款.这款好像支持恒定功率调节!!!一般都是采用恒定电流控制精确调节效率低.这款标的很高
这个要看是输出恒功率还是输入恒功率。如果是输出恒功率的话,做好恒流就差不多了。输入恒功率的话,不知道楼主是什么思路。
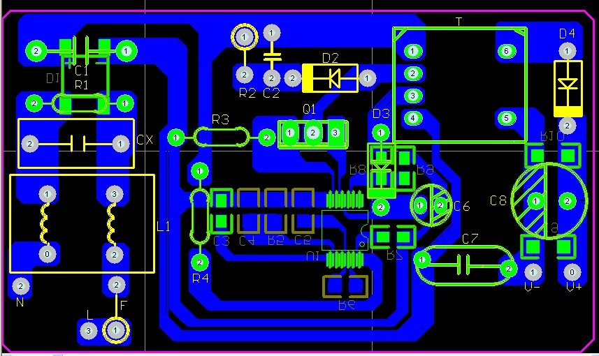
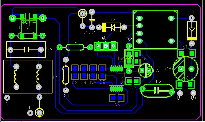
PCB布局走线昨天搞定了,现在传上来。各位高手帮我看看有什么不足的地方。
收到PCB,安装好元件,没有电压输出,VCC供电脚没有电压。谁有中文设计指导书,共享给我研究一下。
是不是我的13,14脚没有用的原因。我没有用PFC电路,所以13,14脚没有使用?
上传我焊接好元件的板子。
今天又研究了一下板子,VCC脚没有供电,接一个电阻启动,还是没有电压输出。IC没有工作,那位玩过这个IC的,知道这个IC不工作的原因是什么吗?
chuan luo 说:是不是我的13,14脚没有用的原因。我没有用PFC电路,所以13,14脚没有使用?
14脚是开机启动IC用的,13脚在低压输入时有拉电流的作用,都是要接进去的
有高手告诉是,说13,14脚必须要接上,我画板的时候没有用,现在我用元件搭接上还是没有电压输出!难道我的元件参数和变压器参数还有问题?
我上传了原理图,你能帮我看看问题出在什么地方吗,我的文件是用PROTEL99画的。
chuan luo 说:我上传了原理图,你能帮我看看问题出在什么地方吗,我的文件是用PROTEL99画的。
你做隔离的话,可以参考LM3447-A19-230VEVM的原理图。
建议您再仔细看看data sheet,了解各pin脚的作用,相信可以做到的!