This thread has been locked.

If you have a related question, please click the "Ask a related question" button in the top right corner. The newly created question will be automatically linked to this question.

LM25118 在BUCK-BOOST情況下問題發生



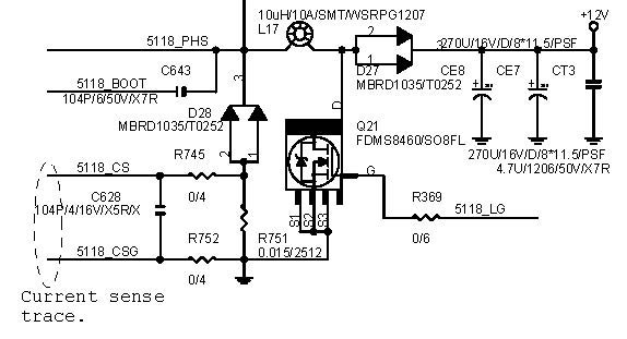
請教板上高手目前試產中的產品規格如下:

1. Input=8.5~28V   2.Iout MAX=10A 

問題發生在當我Input=9V會有輸出關閉問題,但是我將R751 Current sense電阻調大,15m歐姆增加到25m歐姆應該會降低OCP門檻,但是這時候Input=9V甚至8.5V都是可以正常輸出,請問這原因造成是在哪邊?我的Diode Current  MAX=10A用15m歐姆的時候沒有燒毀,附上原理圖。

LM5118.pdf
  • 再請問當我UVLO如果低過1.23V,SPEC說明會造成UV情況,那請問他的UV表現方式會向OCP一樣是Hiccup Mode,還是他會直接Shutdown???

  • Hi, Johnson,

    请问在之前Vin=9V 出现输出关闭是指输出PWM信号完全disable还是进入了hiccup mode?可以通过输出跌落后是否还有PWM输出判定。

    在Datasheet的14页最后一段说明了UVLO引脚低于1.13V后,output disable。hiccup mode只是出现在current limit的情况。

    Thanks,

    Yang

  • 我已經找到問題,在VIN=9V時輸入被拉低過UV門檻,所以我的輸出整個disable,目前我調整OCP電阻可以改善輸入被拉低的問題,也試著改善我的Soft-start 電容,發現這兩種方法都可以改善我的輸入被拉過低的問題,只是我目前不清楚究竟哪一種才算是我的正確解答,請問哪一種才算是正確方向?

  • 增大soft start电容有效果说明是你启动的时候shut down吧,增加软启动的时间可以有效减少启动时的inrush current。

    另外你的二极管电流容量选择的太小了

    输出电流10A,工作在buck-boost 模式时电感电流的平均值等于10/D,而占空比D此时小于0.5,也就是说电感电流平均值大于20A

    这么大的电流会损伤二极管,减小二极管的使用寿命

    流过二极管的平均电流是10A,但瞬态电流很大

  • 謝謝指導,有部分我不太清楚,關於電感電流值10/D這是一個固定算法??你所說的電感電流平均值是Ipk這部分嗎???我利用公式D=Vo/(Vi+Vo),算出我Vin=15的確會低過0.5?