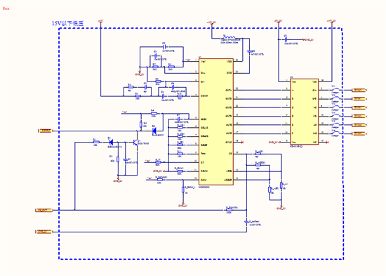
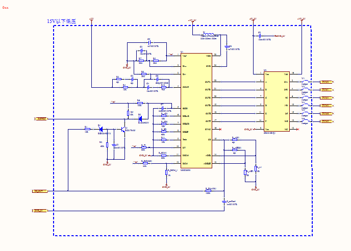
你好,我最近在用ucc28950做一个移相全桥DCDC转换器,我在实验时发现空载或轻载时我的反馈电压使EA-等于EA+使就会使变压器发出响声。这时输出波形会特别混乱,因为不知道问题在哪,也就没有加大输出功率。我的电路图下图所示:
This thread has been locked.
If you have a related question, please click the "Ask a related question" button in the top right corner. The newly created question will be automatically linked to this question.