请问tps54231在输入12V时,正常工作的自身功耗多大?
This thread has been locked.
If you have a related question, please click the "Ask a related question" button in the top right corner. The newly created question will be automatically linked to this question.
Hi
仿真输出1mA时,效率大约5%,输入平均电流在6mA左右。
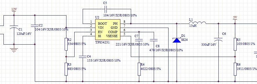
Datasheet没有提供准确空载输入电流参数,用上述的仿真可能存在偏差,24mA虽然确实偏大了一点,但是还要看你的具体电路。(可以上传上来)
建议你确认一下带载后的效率,可以根据上述的仿真结果,我认为带载时的参数才能比较准确的说明芯片转换是否正常,例如包括功耗。
Hi
也就是多余的功耗消耗在LED上了。谢谢分享结果。