This thread has been locked.

If you have a related question, please click the "Ask a related question" button in the top right corner. The newly created question will be automatically linked to this question.

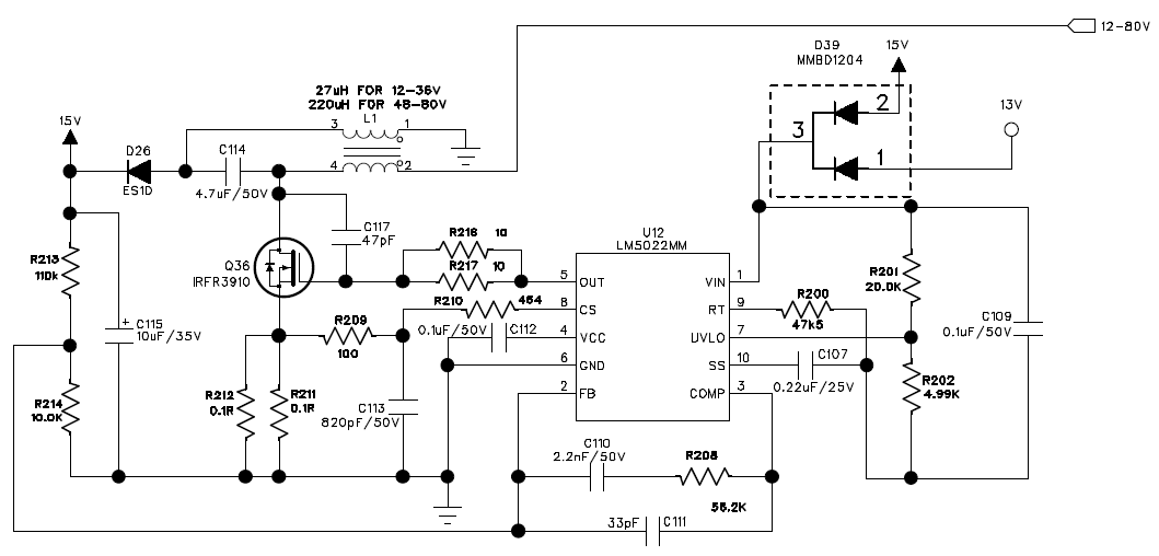
LM5022的Boost这样设计可以吗?

Other Parts Discussed in Thread: LM5022, LM5021

 

Q1:

我有参考datasheet的example, 但若今天假设我想要把该IC操作在60 kHz.

在设计上会有什么问题吗? 因为我看data sheet 建议切换频率最低只到170kHz.

Q2:

而且我另外发现一件事,请问这颗IC是不是操作在变频,而非定频IC.

我之所以如此说原因是因为我参考data sheet算法,如下所示,发现我的频率会跟 duty变化以及附载变化有所关系,所以 此颗IC不是定频得,这样说对吗?