This thread has been locked.

If you have a related question, please click the "Ask a related question" button in the top right corner. The newly created question will be automatically linked to this question.

54310问题

Other Parts Discussed in Thread: TPS54310

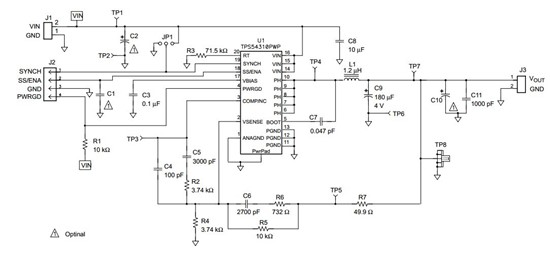
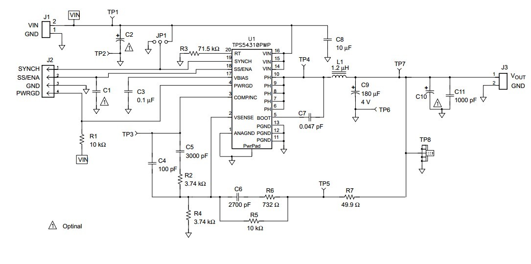
这是利用TPS54310产生的3.3v的原理图,不过焊好之后测试PH引脚的电压为3.75v。测VSENSE的引脚电压为0v,改变R36的阻值其两端的电压不变化。且一直为0 。不知道什么原因。