This thread has been locked.

If you have a related question, please click the "Ask a related question" button in the top right corner. The newly created question will be automatically linked to this question.

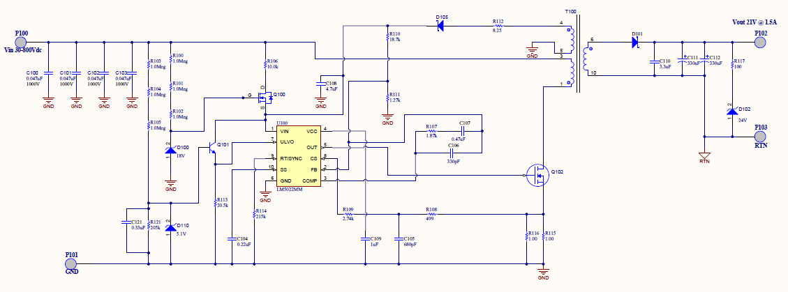
关于LM5022的shut down 保护问题



请问如果要额外加入过电压保护或者是因为一些因素需要把IC shut down的话可以disableVCC之电压 , 使其 shut down吗??就是将VCC之电压拉到低电位来做disable.   还是说这颗IC需要用其他地方来做disable的功能.

另外 请问一下LM5021这颗IC适合用来做输入40VPWM controller?把它当成一般的current mode pwm controller.