Other Parts Discussed in Thread: DCP021212, TPS61175
推荐一款8w左右 小尺寸 输入12V,输出12V的隔离电源模块 主要是隔离模拟地和数字地。这方面要求可以放宽,同时尺寸要小。
This thread has been locked.
If you have a related question, please click the "Ask a related question" button in the top right corner. The newly created question will be automatically linked to this question.
Hi
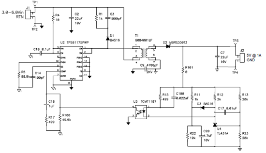
TI没有现成的8w左右的隔离模块电源,但你可以用TI的芯片来做,例如TPS61175, 见方案:http://www.ti.com.cn/tool/cn/pmp4190
这款芯片支持12V输入,所以你可以修改一下以适合你的应用,同时其集成的 MOSFET和较高的频率,降低了电路复杂性和变压器的尺寸。