Other Parts Discussed in Thread: LM2576, TPS5430
紧急向各位老师请教:
我有一个使用3节聚合物锂电串联供电的音频装置的设计项目,电源需求如下:
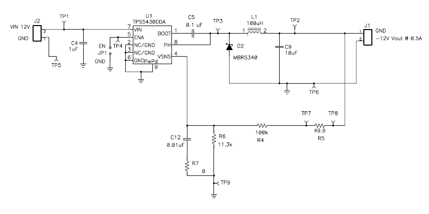
音频电路同时需要正电和负电,其中正电由电池直接供电,但负电的电源电路不知怎么设计,请各位老师指导一下,用什么芯片可以实现?
基本要求:输入电压在9~12.6V之间变化时,输出的负电最好跟输入电压一致(仅极性相反),或者稳定在-11V也可以。输出电流要求达到300mA。
PCB空间有限,电路越简单越好。
谢谢!

